名创优品投入1000万支持婚育:一胎奖1万二胎2万 上不封顶
快科技7月29日消息,近日,国家育儿补贴制度实施方案正式出台,在此前,已有企业先行探索婚育关怀体系。
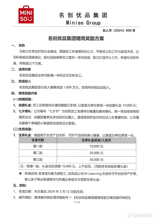
去年3月,名创优品率先推出《名创优品集团婚育奖励方案》,首期投入1000万元专项资金设立名创优品婚育基金,为司龄满一年的在职员工提供全周期婚育保障。

据悉,名创优品婚育基金主要分为结婚福利和生育福利两大部分。
在结婚福利方面,员工在职期间办理结婚登记手续,以家庭为单位可享受一份10000元人民币的结婚礼金。
生育福利方面,在职员工生育第一胎可获奖1万元,生育第二胎能获奖2万元,生育第三胎则可获得3万元,每增加一胎调增1万元,上不封顶,同胎多孩奖励多重礼金。
值得一提的是,名创优品全力倡导婚育平等,若男职工申请生育福利,需通过公司在线学习平台的产后护理、育儿亲子等课程学习并通过考核,以此向员工普及育儿责任,双方共担的观念。
据了解,截至2025年7月,名创优品婚育基金已累计发放266万元人民币,惠及超200个员工家庭,其中111对新婚员工获得万元结婚礼金,114个生育家庭享受"一胎奖1万、二胎奖2万、上不封顶"的梯度激励。
版权声明
部分文章来自互联网,版权归原作者所有,文章内容仅代表作者观点,不代表本站立场,本平台仅提供信息存储服务。
相关文章
			- 微信鸿蒙版 App 获 8.0.12.33 邀测升级
- 0.7 秒下线一片电池片:我国诞生全球光伏电池制造首个灯塔工厂
- vivo S50 Pro Mini或将搭载骁龙8 Gen5芯片,性能越级升级
- 立讯精密:第三季度归母净利润 48.74 亿元,同比增长 32.49%
- 吉利银河星耀 6 电混家轿上市,限时 6.88 万元起
- 微光启航 × Leap71 利用 AI 成功设计 3D 打印喷注器
- OpenAI为Sora更新角色出镜功能,可添加宠物等进AI视频
- HPV 疫苗正式纳入国家免疫规划,满 13 岁女生免费接种
- 国内首家,一汽-大众第 3000 万辆整车正式下线
- 宜鼎国际推出业界首款DDR5 7200 RDIMM寄存器内存
作者文章
- 微信鸿蒙版 App 获 8.0.12.33 邀测升级 2025-10-31 03:04
- 0.7 秒下线一片电池片:我国诞生全球光伏电池制造首个灯塔工厂 2025-10-31 03:03
- vivo S50 Pro Mini或将搭载骁龙8 Gen5芯片,性能越级升级 2025-10-31 00:32
- 立讯精密:第三季度归母净利润 48.74 亿元,同比增长 32.49% 2025-10-31 00:31
- 吉利银河星耀 6 电混家轿上市,限时 6.88 万元起 2025-10-31 00:29
热门
			- 1 澎湃OS 3正式版:小米15/REDMI K80系列率先升级,你升级了吗? 就在刚刚,小米正式打响了澎湃OS 3大规模普及的“第一枪”,官方宣布澎湃OS 3正式版首批推送已全面开启。覆盖机型包括炙手可热的小米15全系(小米15、小米15 Pro、小米15S Pro、小米15 Ultra)以及性能旗舰REDMI K8...
- 2 “亚洲第一长洞”贵州双河洞已发现52具大熊猫化石 近日,贵州绥阳双河洞第24次国际洞穴科学考察成果发布会在双河洞国家地质公园举行。在本次科考中,科研人员新发现6具大熊猫化石,目前,双河洞已发现52具大熊猫化石,成为全球发现大熊猫化石数量最多的地方。...
- 3 词语解析:豁达先生是打什么生肖豁达先生是什么生肖,猜一最佳正确词语梳理解释 "豁达先生"的生肖尚未确定,但根据用户提供的上下文和关键词分析,可能需要进一步验证或补充相关资料以准确回答,关于如何猜最佳正确词语,通常需要结合上下文、语境和词语的使用频率来选择,可能需要更多具体信息或例子来支持解释。豁...
- 4 华为鸿蒙 HarmonyOS 6.0.0.108 SP2 Developer 版本推送 10 月 20 日消息,华为鸿蒙 HarmonyOS 6.0.0.108 SP2 Developer 版本今日开启推送,系统包大小约 1.64GB,覆盖 Mate 70 / 60 、Pura 80 / 70 等系列机型。据介绍,本次更新优...
- 5 手机周边份额再次出炉:小米第二,华为仅排第四! 随着双11的临近,手机市场中的战火愈演愈烈,甚至可以说每年的手机市场就像一场没有硝烟的战争。但是,每次有媒体统计市场份额的时候,可以很清晰看出厂商之间的差异化。就在最近,W41(10月6日至10月12日)的国内手机市场份额数据新鲜出炉,结果...
- 6 因“语音通话表现不符宣传”,苹果旗下 Beats 耳机面临集体诉讼 IT之家 10 月 25 日消息,苹果旗下的 Beats 无线耳机产品近期因“语音通话表现不符宣传”而卷入一场“潜在的集体诉讼”, 该诉讼于今年 8 月在加利福尼亚州提交,原告指控苹果旗下 Beats Fit Pro、Beats Solo...
- 7 刘思慕透露《热血无赖》真人电影剧本完成,即将开拍 10 月 20 日消息,演员刘思慕昨天在 X 平台发文,透露《热血无赖》游戏改编真人电影的最新动向。刘思慕表示,他们团队已经完成了《热血无赖》真人电影的剧本,为了庆祝他特意放出自家的“懒狗”(与游戏英语“sleeping dogs”双关)...
- 8 团魂!梁靖崑3-2大逆转日本队激动落泪,王楚钦摸大胖脑袋一脸慈祥 10月15日消息,10月15日,2025年乒乓球亚锦赛男团半决赛,由王楚钦、梁靖崑、林诗栋组成的中国队,让2追3以3-2逆转战胜日本队,成功晋级决赛!当梁靖崑最后决胜盘反败为胜之后,忍不住激动落泪,而王楚钦赶紧上前摸了摸大胖的头,表示安抚。...
- 9 中核集团AI重现杨振宁邓稼先最后一次会面:二人挥手那一刻 泪目了! 10月19日消息,昨日,著名物理学家、诺贝尔物理学奖获得者、中国科学院院士、清华大学教授、清华大学高等研究院名誉院长杨振宁先生,因病在北京逝世,享年103岁。随后,中国核工业集团用AI重现了杨振宁与邓稼先最后一次会面,并配文:跨越时空,再赴...
- 10 消息称海尔探索推动工业互联网平台卡奥斯明年在港 IPO 10 月 21 日消息,彭博社今日援引不愿透露姓名的知情人士消息报道称,海尔正就其工业互联网平台卡奥斯 COSMOPlat 明年可能在香港市场 IPO 一事与中金公司和汇丰银行进行接触。报道称海尔可能寻求通过卡奥斯的 IPO 筹集约 5...
最新文章
			- 微信鸿蒙版 App 获 8.0.12.33 邀测升级 2025-10-31 03:04
- 0.7 秒下线一片电池片:我国诞生全球光伏电池制造首个灯塔工厂 2025-10-31 03:03
- vivo S50 Pro Mini或将搭载骁龙8 Gen5芯片,性能越级升级 2025-10-31 00:32
- 立讯精密:第三季度归母净利润 48.74 亿元,同比增长 32.49% 2025-10-31 00:31
- 吉利银河星耀 6 电混家轿上市,限时 6.88 万元起 2025-10-31 00:29
- 微光启航 × Leap71 利用 AI 成功设计 3D 打印喷注器 2025-10-31 00:28
- OpenAI为Sora更新角色出镜功能,可添加宠物等进AI视频 2025-10-31 00:27
- HPV 疫苗正式纳入国家免疫规划,满 13 岁女生免费接种 2025-10-31 00:26
- 国内首家,一汽-大众第 3000 万辆整车正式下线 2025-10-31 00:24
- 宜鼎国际推出业界首款DDR5 7200 RDIMM寄存器内存 2025-10-31 00:23
最新资讯
    - 苹果海外开放 iPhone 17 系列自助维修零件订购10-31
- 苹果海外开放 iPhone 17 系列自助维修零件订购10-31
- 苹果 2025Q4 营收 1024.7 亿美元同比增长 8%,iPhone 17供不应求10-31
- 苹果 2025Q4 营收 1024.7 亿美元同比增长 8%,iPhone 17供不应求10-31
- 苹果 2025 财年第 4 财季营收 1024.7 亿美元创同期新高,增7.94%10-31
- 苹果 2025 财年第 4 财季营收 1024.7 亿美元创同期新高,增7.94%10-31
- GPU 资源告急,OpenAI 计划减少 Sora 免费生成视频次数10-31
- GPU 资源告急,OpenAI 计划减少 Sora 免费生成视频次数10-31
- 库克回避“iPhone Air 减产”提问,暗示该机型未达苹果预期10-31
- 库克回避“iPhone Air 减产”提问,暗示该机型未达苹果预期10-31
- 打破 15 年魔咒:苹果财报后股价罕见飙升10-31
- 打破 15 年魔咒:苹果财报后股价罕见飙升10-31
- 微软为 Meta Quest 3/3S 推出Mixed Reality Link 应用10-31
- 微软为 Meta Quest 3/3S 推出Mixed Reality Link 应用10-31
- 一年内四度扩区:萝卜快跑获批在香港九龙跨区测试自动驾驶车辆10-31
- 一年内四度扩区:萝卜快跑获批在香港九龙跨区测试自动驾驶车辆10-31
- 万人大裁员后亚马逊CEO发声:并非因为成本或AI,而是企业文化10-31
- 万人大裁员后亚马逊CEO发声:并非因为成本或AI,而是企业文化10-31
- 前特斯拉工程师打造全球首款“羽量级电动车”Speedster10-31
- 前特斯拉工程师打造全球首款“羽量级电动车”Speedster10-31
- 多晶薄膜太阳能电池效率首超 30%,南京大学新成果登 Nature10-30
- 丰田世纪独立为超豪华品牌,首款概念轿跑车完成首秀10-30
- 终结 8 年顽疾:KDE Plasma 6.5.1 发布,修复启动器拖动 BUG10-30
- 特斯拉董事长替马斯克发声:天价薪酬的核心是控制权10-30
- GitHub 推 Agent HQ,目标统一管理所有智能体10-30
- 英伟达发布BlueField-4 DPU:集成64核Arm CPU,支持800G网络10-29
- 苹果供应商Skyworks和Qorvo合并,打造220亿美元射频芯片巨头10-29
- 英伟达斥资 10 亿美元入股诺基亚,后者股价应声大涨 22%10-29
- 集邦咨询解读 8.6 代线 OLED 两大阵营10-29
- 视频会议平台Zoom CEO袁征:AI助手有望让我们“告别”五天工作制10-29
 枣庄生活网
枣庄生活网










